新闻动态
一、招生方式
河南大学国家重点实验室2026年第一轮博士研究生招生采取“硕博连读”和“申请-考核”两种招生方式进行。
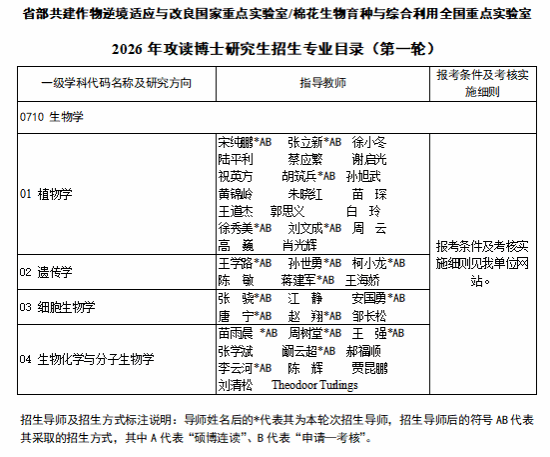
二、招生专业目录

三、招生方案
(一)报考条件
1、符合河南大学2026年招收攻读博士学位研究生简章(第一轮)中规定的基本条件。
2、申请考核除满足基本条件外,英语水平应达到以下条件之一:
(1)CET-6≥425
(2)IELTS≥6.0
(3)TOEFL≥90
(4)在母语为英语的国家连续学习一年及以上
(5)毕业论文为全英文撰写
(6)在报考专业相关领域JCR1区的期刊署名为前四发表过专业学术论文或JCR2区的期刊署名为前三发表过专业学术论文或以第一作者(含共一作者)发表过SCI、EI收录的英文学术论文。
3、专业理论基础扎实,具有较强的创新意识和科研能力且已取得较为突出的科研成果,在同等条件下,符合以下条件者优先录取:
(1)作为主要完成人参加国家级和部省级科研项目
(2)在本领域TOP10%的期刊发表过专业学术论文
(3)获得国家专利(排名前三)
(4)获得作物新品种(排名前三)
(5)在国内(外)学术大会上做学术报告或者墙报并获得奖
(6)获得校级以上(含)科研奖励
(7)在国(境)外取得本科或者硕士学位
(8)掌握本领域主要的实验技术或者熟悉实验室主要实验技术体系
(二)考核
1、资格审核
成立资格审核小组,根据实施细则申请条件的要求,审核考生的申请资格,每生一人一档,分初审和复审,并及时将资格审核结果通知申请人,对于报考材料不完整的考生将第一时间通知其及时补充材料。审核结果由负责人签字,确定能否进入综合考核环节。资格审核工作一般应在材料寄送截止后一周内完成。
2、综合考核方式和内容
综合考核包括笔试和面试,其中笔试采用专业文献阅读,考察考生的基础理论、专业知识、外语水平、阅读能力、总结归纳能力和实验设计等;面试由专家考核小组和导师课题组分别进行,考察考生的思想政治素质、基本礼仪、专业素养、专业技能、科研潜力和团队精神等。
笔试科目:专业文献翻译,权重占30%,百分制,低于60分为不及格。
面试包括:面试项目一和面试项目二,权重分别占10%和60%,均为百分制,低于60分为不及格。
面试项目一:导师课题组综合技能测试,由报考导师负责考核和打分,考生在报考课题组原则上不少于1天。
面试项目二:专家组面试,专家组由5-9位博士生导师和教授组成。考生需要准备15分钟PPT的报告,主要介绍本人硕士期间所从事的科研工作,最近系统开展的科研工作情况,结合所报考导师科研工作简要规划下一步的工作规划。对每位考生进行10分钟的提问,主要考察考生学习基础及综合运用所学知识的能力、本学科前沿知识及最新研究动态掌握情况、博士生的培养潜能和综合素质、外国语的阅读、听力和口语测试,考生的学习和工作态度、团队合作精神、沟通能力、人生观和价值观等。
3、综合考核时间、地点
考核时间:按照河南大学2026年招收攻读博士学位研究生简章(第一轮)的要求执行。具体时间另行通知。
考核地点:河南大学金明校区省部共建作物逆境适应与改良国家重点实验室和棉花生物育种与综合利用全国重点实验室的会议室(具体地点另行通知)。
4、综合考核成绩构成
综合考核总成绩包括笔试成绩和面试成绩,两者按权重相加,得出总成绩,笔试成绩和面试成绩的科目均为百分计,考试成绩计入总成绩。综合考核中任一科目成绩不及格(60分以下)者不予录取。
综合考核总成绩=笔试成绩*30%+导师课题组综合技能测试成绩*10%+专家组面试成绩*60%。
排序规则:按照考生报考导师进行从高到低录取,若招考导师无考生报名,从专业相同或者相近综合考核成绩从高到低录取。
(三)录取
招生工作领导小组根据招生计划、综合考核结果提出拟录取名单,并上报学校研究生招生工作领导小组审核;审核通过后,由学校在研究生院网站统一公示。
四、报名
(一)报名网址和时间
报名网址:中国研究生招生信息网(以下简称“研招网”,网址:http://yz.chsi.com.cn/);
1、硕博连读:网上报名时间:2025年11月22日—12月1日。
2、申请考核:网上报名时间:2025年11月22日—12月1日。
重要提醒:(1)请广大考生及时报名,切勿错过报名时间;(2)完成网上信息填报后,请及时通过报名系统缴纳报名费,务必确认“报名、缴费两项工作均已完成”;(3)考生报考前应仔细核对本人是否符合报考条件,并如实填写各项信息;对填写虚假信息或提供虚假材料的考生,将取消其报考、录取、入学资格或学籍;(4)网上报名前务必详细查看本单位公布的实施细则、招生专业目录,确定报考学科专业、研究方向、报考导师、招生方式等信息,并在网上报名时正确选择;切勿因报考信息填报错误对个人造成损失,填报错误的报名信息无效。
(二)寄送报考材料
表1 考生需寄送纸质报考材料清单
序号 | 材料名称 | 备注 |
1 | 博士学位研究生网上报名信息简表 | 网上申请报名系统打印 |
2 | 专家推荐信 | 两名所报考学科专业领域内的教授(或相当专业技术职称的专家)出具,密封后提交 |
3 | 个人陈述 | 相关学术背景、研究计划等(不少于3000字) |
4 | 身份证复印件 | 有效居民身份证或军人身份证件的复印件 |
5 | 硕士毕业证书、学位证书复印件 | 往届生提供,应届生无需提供 |
6 | 本科毕业证书、学位证书复印件 | 考生提供本科毕业证书、学位证书复印件 |
7 | 硕士阶段成绩单复印件 | 复印件需加盖培养/档案单位公章 |
8 | 国外学历学位认证书复印件 | 国(境)以外地区获得学历学位人员提供 |
9 | 相关学术论文及其他可以证明自己科研能力的材料复印件 | 见招生培养单位博士研究生招生(申请-考核)工作实施细则 |
10 | 全脱产攻读博士研究生承诺书 | 相关栏目必须签字盖章 |
11 | 河南大学“申请—考核”制博士研究生申请表 | 申请考核考生填写《河南大学“申请—考核”制博士研究生申请表》,并打印、签字 |
12 | 本科阶段成绩单复印件 | 复印件需加盖培养/档案单位公章 |
13 | 英语水平证明材料(如CET-6、TOEFL、IELTS、论文等的证书复印件或成绩单) | 见招生培养单位博士研究生招生(申请-考核)工作实施细则 |
14 | 应届毕业硕士生证明 | 由考生所在学校研究生学籍管理部门出具 |
15 | 硕士学位论文 | 应届生可提供硕士学位论文简介及研究进展 |
16 | 正式发表学术论文的复印件 | 同等学力考生提供(同时提供检索收录证明) |
17 | 考生体检表(或体检合格证明) | 二级甲等以上医院出具的近期(三个月内)体检表(合格证明) |
18 | 考生自愿提供的其他申请材料 | 证明自己综合能力和科研潜力的相关材料 |
19 | 河南大学硕博连读申请表 | 河南大学硕博连读申请表 |
说明:
1、申请考核考生需要提供清单中的第1-18项。其中的第7、8、12、15、16、18可自愿提供。
2、硕博连读考生需提供材料清单中的第1、2、10、19。
3、材料清单中的部分材料模板请见附件,成绩单和应届生证明可以使用现所在学校模板,但核心内容应相同。
4、请考生按照以上序号顺序整理、提交材料;所有材料均需在盖章签字完整的前提下提交,否则视为材料不齐全。
5、硕博连读考生请在报名截止后2天内,将材料送至省部共建作物逆境适应与改良国家重点实验室606房间田亚男老师处。申请考核考生请在报名截止后3天内(以邮戳为准)使用EMS邮政特快专递或顺丰快递邮寄相关报考材料,寄送地址:河南省开封市龙亭区金明大道河南大学金明校区作物逆境新楼606房间(仅接收邮政和顺丰快递);收件人:田老师;电话:18227587498。
五、其他
1、2026年我单位仅招收“非定向就业”博士生研究生,非定向就业博士研究生的人事档案必须转入河南大学,且须全日制脱产攻读博士研究生。
2、“硕博连读”博士生招生名额与“申请考核”博士生招生名额统筹使用。
3、请各位同学随时关注河南大学研究生院及实验室网站通知。
4、考试时间、考试地点及其他要求会提前通过电话或者微信告知。
5、联系方式
联系人:田老师 赵老师
电话:18227587498、19836888369
E-mail:keylab2011@vip.henu.edu.cn
省部共建作物逆境适应与改良国家重点实验室
棉花生物育种与综合利用全国重点实验室(河南大学)
2025年11月19日
Copyright@2017 作物逆境适应与改良国家重点实验室 All Rights reserved
地址:中国-河南-开封 联系电话:0371 — 23798708

